Profile
Profile
Resume
CV
Publication
Education/Career timeline
Calendar
Year Review
2015
2016
2017
2018
2019
2020
2021
2022
2023
2024
2025
Fudan legacy
Profile
Curriculum Vitae
Personal Statement
Experience Archive
Project Journey
Transcript
Research Ability Map
Hobbies
Health
Body Fat
Body Weight
Sleep
Sleep Wake time
Step
Run
Push-up
Gym
Ski
Music
Music Sheet
Music list
Travel
Photo
Photo Map
Ski map
Travel log
Rental Car
Redemption
Reading
Nice Articles
Reading list
Movies
Rating
Web
Blog
Volunteer
Projects
Software
Hardware
Links
Wordlist
TCM data center
iCafe
FRAPPE
LATTE
Project Journey
Research
Research Overview
Papers
Medical image analysis
Machine learning
Clinical research
Computer vision
Others
Handbooks
Computer vision
Electronic
Linux
Machine learning
Programming language
php
Matlab
c/c++
android/java
python
Web design
Others
Login
Login
QQ Login
Register
Hardware
hardware projects exhibition
Scientists dream about doing great things. Engineers do them.
electrocardiosignal record and playback
experiment: electrocardiosignal record and playback...
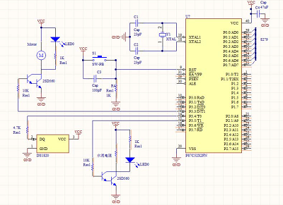
Temperature controller
A temperature controller using PID algorithm based on 51 mcu...
Blood pressure measurement system using NI myDAQ
BIomedical expereiment, a system using NI myDAQ and LabVIEW to measure blood pressure...
A simple radio station
A simple radio station project for the High frequency Experiment...
Investigation on Robotic Gripper
Investigation on Robotic Gripper...
Raspberry Pi & Python remote control experiment
Raspberry Pi & Python remote control experiment...
EMW3162 wifi module usage report
EMW3162 wifi module usage report, for the contest of STC imbedded system...
A toy car used for 'support teaching program' in Yunnan
A toy car used for 'support teaching program' in Yunnan...
电工实验报告
电工实验报告...
Last project of Electrical Experiment using Siemens PLC
Last project of Electrical Experiment using Siemens PLC...
Versatile infrared remote controller
Versatile infrared remote controller using Arduino and w5100...
Intelligent changing light bulb robot arm
Intelligent changing light bulb robot arm, a project finished in senior high school ...
Design of an intelligent flower pot
Design of a intelligent flower pot, a elementary design used for KC projects...
Design of a socket that prevents electric shock
Design of a socket that prevents electric shock, won prize in Future Engineering Contest in Shanghai...